Concept Maps Relating to Behaviorism

Scroll down to see the full-sized images

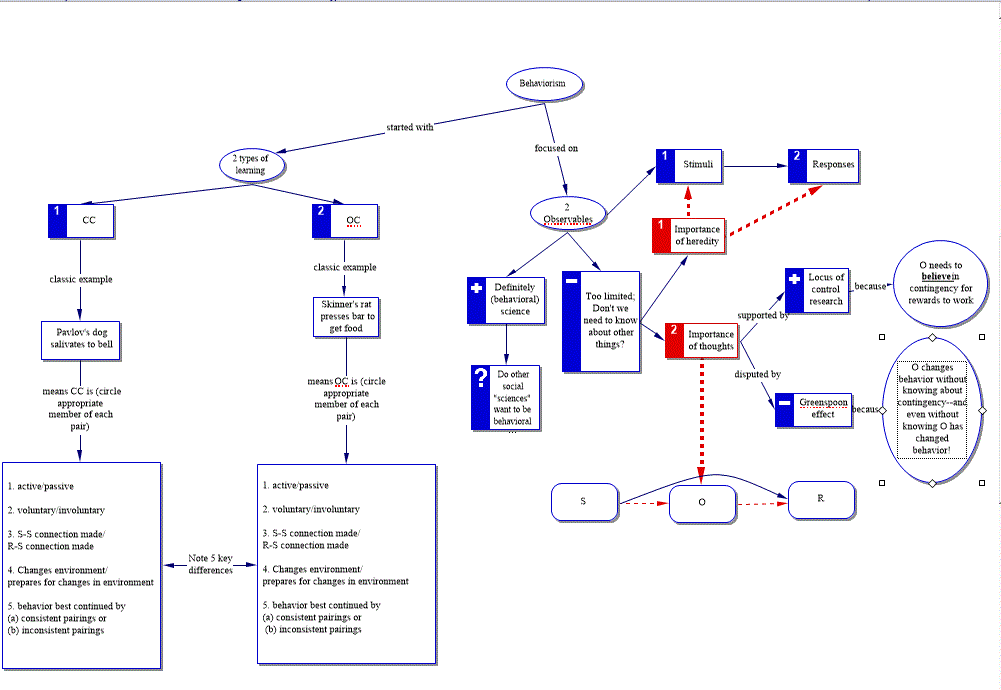
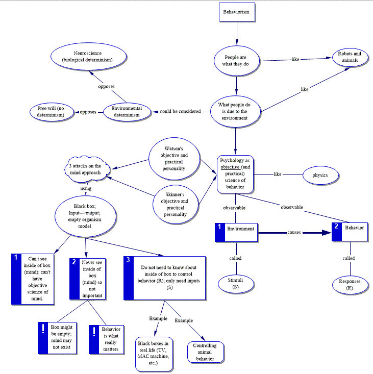
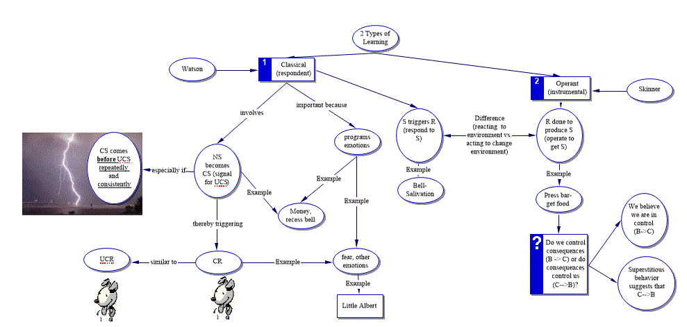
Introduction to Behaviorism

Introduction to behaviorism

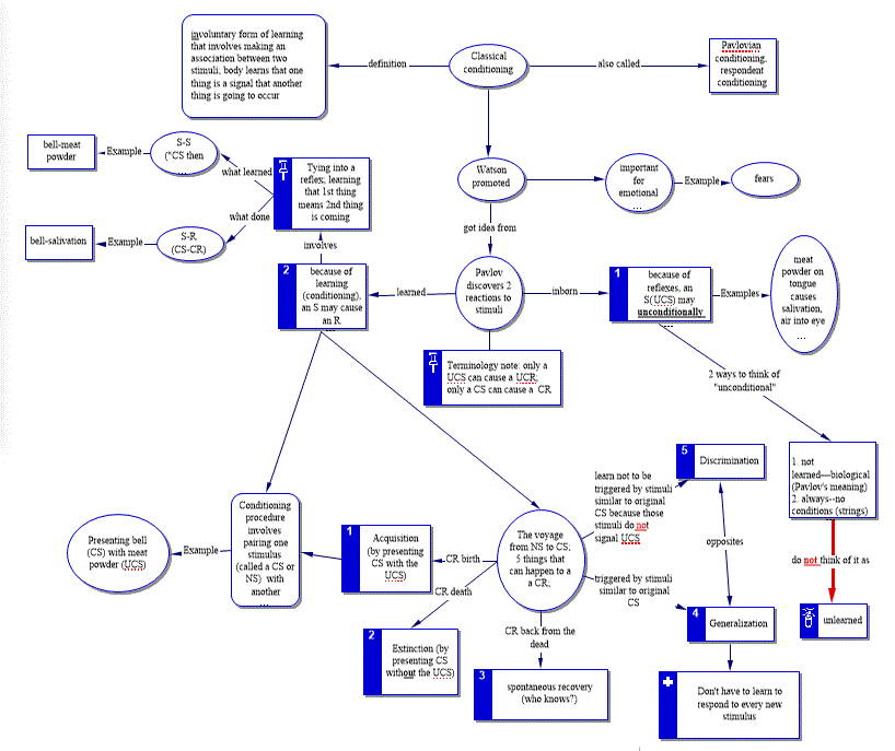
Introduction to Classical Conditioning

Introduction to Classical Conditioning

Operant vs Classical Conditioning

Classical Conditioning vs. Operant Conditioning

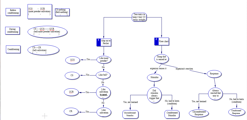
Classical Conditioning Terminology

Classical conditioning terminology

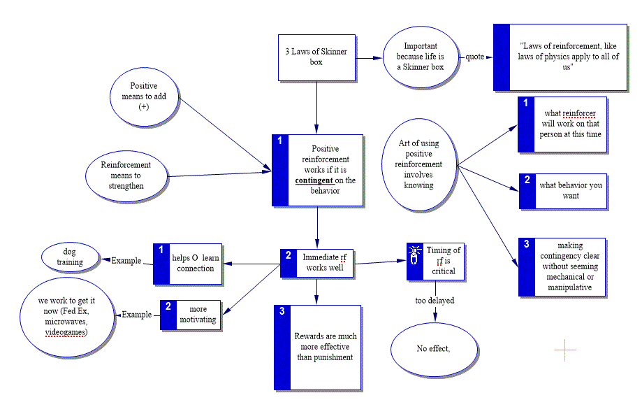
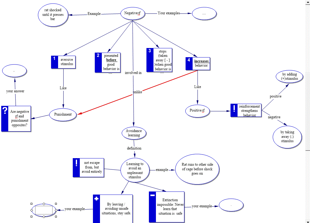
Operant Conditioning Basics

The Basics of Operant Conditioning

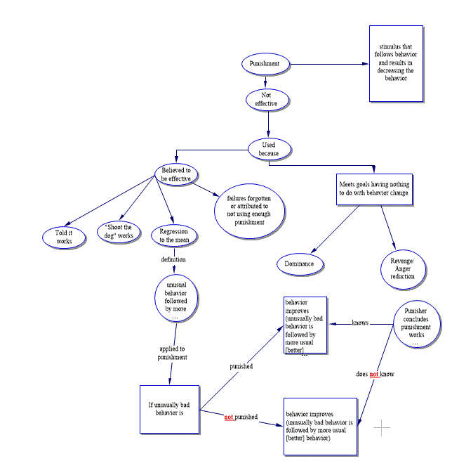
Why punishment is used

Why punishment is used

Problems with punishment

Problems with Punishment

Introduction to Classical Conditioning

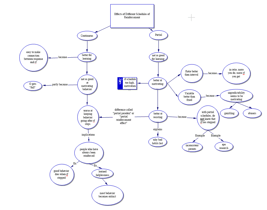
Schedules of Reinforcement and Their Effects

Introduction to Classical Conditioning

Negative Reinforcement

Introduction to Classical Conditioning

Review of Behaviorism

Introduction to Classical Conditioning

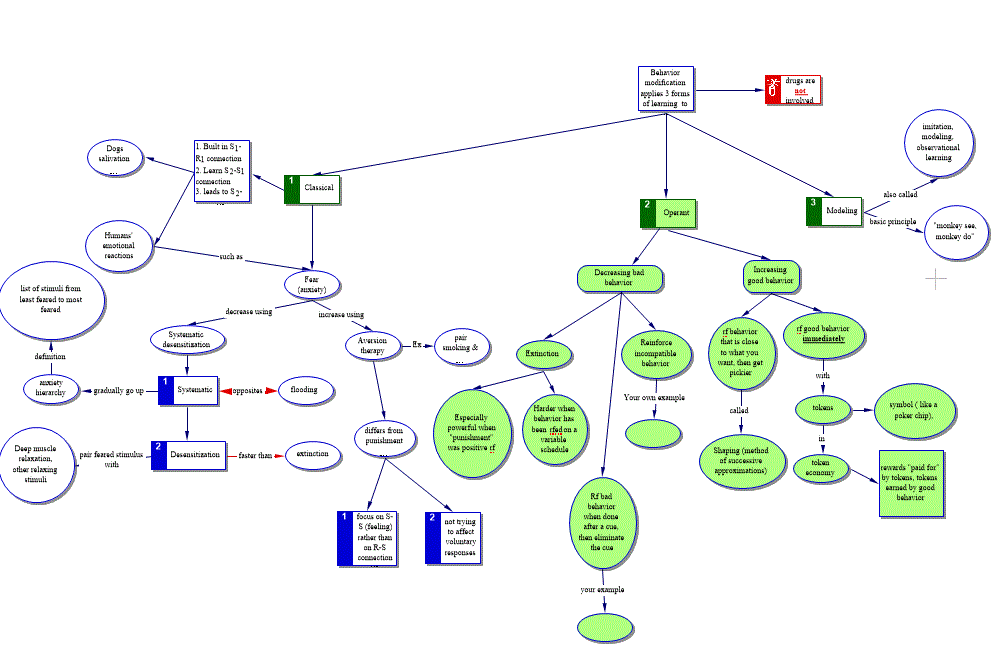
Behavior Modification

Introduction to Classical Conditioning

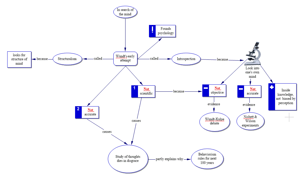
Early Cognitive Psychology

Introduction to Classical Conditioning

Modern Cognitive Psychology

Introduction to Classical Conditioning

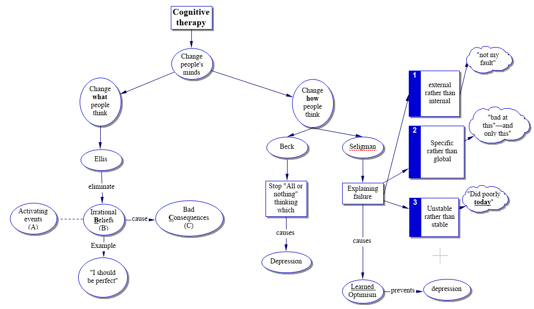
Cognitive Therapy

A new concept map will appear about every 30 seconds. If you want to go to the next slide before that, either click the forward arrow or click on the thumbnail of the concept map you want to see.
 
graffittied building